Hinweise zur Darstellung in der V-Modell-Referenz

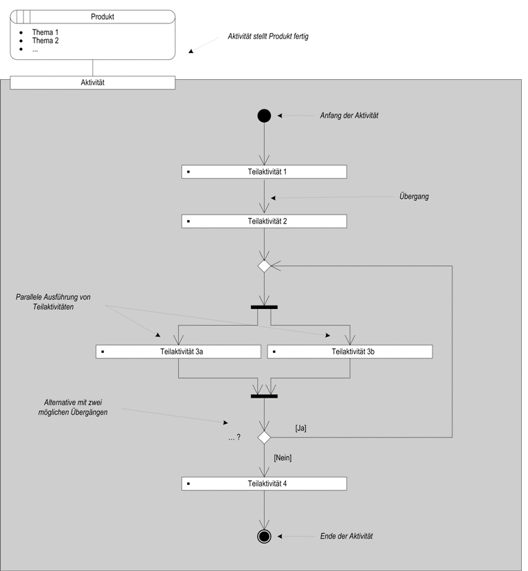
Der Abluaf einer Aktivität wird nur dann grafisch in einem Ablaufdarstellung dargestellt, wenn die Ausführung ihrer Teilaktivitäten komplexeren Zusammenhängen folgt beziehungsweise nicht sequentiell ist. Der Aufbau der Aktivitätsdiagramme ist in Abbildung 1 dargestellt. Für Aktivitäten ohne Ablaufdarstellung ist vorgesehen, dass ihre Teilaktivitäten sequentiell, das heißt in der Reihenfolge ihrer Definition, ausgeführt werden.

Abbildung 1: Darstellung der Aktivitätsdiagramme

© Bundesrepublik Deutschland, 2004, alle Rechte vorbehalten. V-Modell® ist eine geschützte Marke der Bundesrepublik Deutschland.